中乙各项最佳候选:黎兵、韩鹏最佳教练候选,刘骐玮入围三项候选
12月20日讯 官方消息,2024赛季中乙联赛各项最佳候选出炉,黎兵、韩鹏进入最佳教练候选,刘骐玮入围三项候选。年度最佳球员候选:夏达龙(广东广州豹):27战15球4助攻唐天翼(广东广州豹):23战9
2024-12-20
足协评议:北京理工进球应判越位,裁判员判进球有效的决定错误
10月23日讯 10月23日讯 昨晚,中国足协裁判委员会评议组进行了本赛季第二十五期(20241022期)裁判评议工作。本期共评议了6个判例,均来自相关俱乐部的申诉意见。其中,赣州瑞狮主场对阵北京理工
2024-10-23
中乙综述:保级组结束末轮比赛,泉州亚新、西安崇德荣海降级
10月20日讯 中乙保级组今天结束了末轮比赛,泉州亚新、西安崇德荣海最终降级,海口名城保级成功。赣州瑞狮3-3北京理工(进球信息:9‘崔豪、14’王晨阳、38‘庄佳杰、73’庄佳杰、74‘钱诚、90+
2024-10-20
广西蓝航官员周纯赛后拉拽对方球员,被足协禁止进入体育场3场
10月12日讯 足协官方消息,广西蓝航足球俱乐部队官员周纯违规违纪,被足协禁止进入比赛体育场3场,罚款1.5万元。中乙第26轮,广西蓝航vs北京理工赛后,广西蓝航官员周纯进入场内实施非体育行为,使用过
2024-10-12
中乙综述:保级组榜尾三队皆取胜,末轮争夺一个保级资格
10月12日讯 中乙联赛第27轮保级组今天下午结束5场争夺,榜尾三队泉州亚新、海口名城和西安崇德荣海均取胜,末轮争夺一个保级资格。联赛末轮,海口名城对阵日照宇启,西安崇德荣海对阵泉州亚新。江西黑马青年
中乙第27轮裁判:苏子豪执法陕西联合vs广西恒宸
10月12日讯 中国足协公布了中乙第27轮裁判,在冲甲组关键战中,苏子豪执法陕西联合vs广西恒宸,但宁执法大连鲲城vs广东广州豹,王敏杰执法深圳青年人vs廊坊荣耀之城。冲甲组:深圳青年人vs廊坊荣耀之
足协评议:裁判吹罚北京理工门将犯规并判罚点球,决定错误
2024-10-09
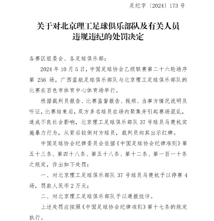
足协官方:北京理工球员马楚航赛后有暴力行为 停赛4场罚款2万
10月9日讯 中国足协官方消息,中乙第26轮,广西蓝航vs北京理工赛后,北京理工球员马楚杭实施暴力行为,从背后拉倒对方球员,裁判员向其出示红牌。足协官方处罚马楚航停赛4场,罚款2万;并对北京理工足球俱
足协官方:广西蓝航球员郭泳初停赛4场 实施暴力行为推击对方球员
10月9日讯 中国足协官方消息,中乙第26轮,广西蓝航vs北京理工赛后,广西蓝航球员郭泳初冲入场内实施暴力行为,推击对方球员,裁判员向其出示红牌。足协处罚郭泳初停赛4场,罚款2万元,并对广西蓝航足球俱
中乙综述:深圳青年人1-0泰山B队升至次席,海港B队结束3连败
9月29日讯 中乙第25轮今天结束争夺,深圳青年人1-0击败泰山B队升至次席,海港B队赢球结束3连败。深圳青年人1-0山东泰山B队(进球信息:29’ 李营健)泰安天贶3-1海口名城(进球信息:36’
2024-09-29
2024中乙联赛现场观众人数统计(第23轮)
2024-09-17
中乙综述:广州豹客平陕西联合提前5轮冲甲 泰山B队1-3广西恒宸
9月15日讯 中乙联赛第23轮今天率先展开6场比赛的较量,广州豹客平陕西联合提前5轮冲甲,泰山B队不敌广西恒宸。北京理工0-1赣州瑞狮(进球信息:2’冷季轩)江西黑马青年2-1湖北青年星(进球信息:5
2024-09-15
2024年06月16日 中乙预赛阶段第12轮 北京理工vs陕西联合 全场录像
[直播吧] 06月16日 中乙预赛阶段第12轮 北京理工vs陕西联合 上半场录像 ::::::https://vodapp.duoduocdn.com/0558e6a2vodcq1251542705/a41292641253642699137079014/f0.mp4
2024-06-16
2024年06月16日 中乙-陕西联合0-2北京理工仍领跑北区 周煜辰扑救失误马晓磊直红
[中乙全场集锦] 中乙-王晨阳任意球破门 北京理工2-0陕西联合 ::::::https://www.zhibo8.com/zuqiu/2024/0616-pt191674-svideo.htm||||||